SHS 2-8-0 TMCC Conversion
An improved plug in conversion that makes no changes in the Loco
Only the tender has slight modifications

She is building up a head of steam.
(Click on images for larger picture)
| The only modifications are to the
tender's board mounting posts.
The rear ones are removed and the front two are shortened by 1/8" and re-drilled for the board mounting screws |
![]() |
|||
![]() |
There are three main components, The
Electric RailRoad's Mini Commander and Sound Commander and the 2-8-0
Interface board.
This conversion was designed to keep the Loco
completely stock and be a plug in unit in the tender using the original
SHS connectors. The Interface board also is screwed into the front two mounting posts. |
|||
| The only modification to the Mini Commander is a simple small heatsink added to the Mini Commander Triacs to ensure a long cool life. It made from .032 Sheet aluminum and held in place with a #2 machine screw tapped through the heatsink and Triac's mounting holes. Be sure the heatsink does not touch any other components as it is not electrically isolated from the Triacs. | ![]() |
|||
![]() |
A 6 pin socket was used on the
Interface board. It holds the Mini Commander in place as well as
connecting the serial signals to the Sound Commander board.
The socket also has the pin 4-5 jumper wired to program the Mini Commander for the Motor control feature. |
|||
| The +5 volt switching regulator is used
to supply the smoke element current. It is very efficient and
generates very little heat. A conventional regulator will not work in
this confined space.
The SHS 2-8-0 Loco electronics uses +5 volts DC and the TMCC circuits use AC track voltage so care must be used to keep them isolated from each other. This was done by using opto-isolaters and the separate +5 volt supply. |
![]() |
|||
![]() |
The Smoke control is provided with a
MOSFET switching transistor and has a very small voltage drop providing
4.5 volts and also runs cool. The stock 4.4 ohm smoke element can draw
an amp or more. LC-2 controls the smoke feature (Aux1, 8 smoke off and Aux1, 9 smoke on) The Mini Commander must be programmed to be a "type 6" for the features to work properly. |
|||
| The loco's chuff switch controls the
chuff trigger to the sound board and also provides a smoke motor boost
to modulate the smoke velocity The Pins on the sound commander's programming connector are bent 90 degrees for clearance. The Sound Commander is fastened with a couple of pieces of foam strips to the chassis. Also: See Improving the SHS Smoke Unit. |
![]() |
|||
|
|
||||
![]() PC board layout parts layout slightly different form vector board prototype to help trace paths. |
![]() The bottom layer traces of the PC board |
|||
![]() The top layer traces of the PC board (Click on images for larger picture) |
|
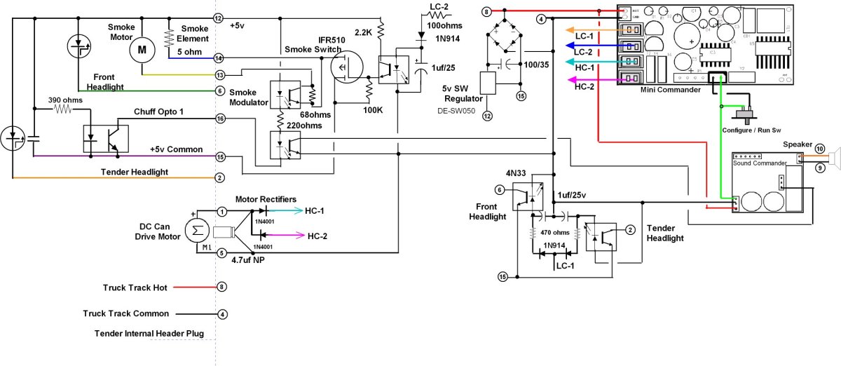
This is the Wiring interconnections to the Mini Commander and Sound Commander board. | ||
![]() |
Here are the board dimensions.
The 16 pin header part number is:
|
This is the component layout view Using a Program Run Switch (P/R SW) is optional as the Mini uses "Soft Set Technology" (TM) for programming board. If you feel you needed a switch it could be mounted under the tender water hatch.
|
![]() |
|
![]() In back is the prototype. In front it the Printed circuit board version. |
||||
![]() |
||||